Atenção
Para ser possível gerar a escala de forma dinâmica é necessário que o sistema já esteja cadastrado alguns requisitos, são eles:
• 1 – Cadastro de Colaborador
• 2 – Cadastro de Turno
• 3 – Cadastro de Cargo
• 4 – Colaborador Vinculado a Empresa (você pode vinculá-lo no momento do cadastro do colaborador 1).
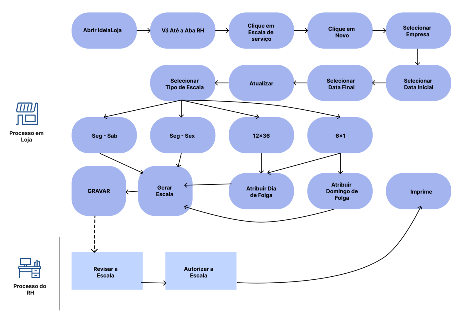
Para gerar escala de serviço siga os passos mostrados abaixo.
1 – Abra o IdeiaLOJA → na aba RH/DP →Escala de serviço.

2 – Clique no botão novo para criar uma nova escala.

3 – Selecione a empresa apertando “F2”, caso já não esteja vinculada.

4 – Selecione a data inicial.

5 – Selecione a data final (obs.: a seleção da data inicial e data final não pode exceder a quantidade máxima de 31 dias e a mínima de 1).

6 – Clique em atualizar.

Observações:
- O sistema ira mostrar uma tela com os funcionários, por padrão todos os funcionários vem com o Status: “Ativo” e com a Tipo Escala: “6×1”.
- Caso o funcionário esteja de férias ou de licença mude o Status para uma dessas duas opções e a escala dele não será gerada.


2 – Selecione Domingo Folga(domingo dentro do período em que o funcionário irá folgar).
.
3 – Preencha todos os campos de todos os funcionários, depois de tudo preenchido clique em gerar escala.
A escala foi gerada.

4 – Caso queira personalizar a escala dos colaboradores, clique no dia que deseja alterar e selecione a opção que desejar.

Assim ficará a escala após alterada:

OBS: Após personalizar a escala não é necessário clicar novamente em “Gerar Escala” pois isso irá reseta a escala e toda a personalização será perdida.
5 – Depois de concluir clique em GRAVAR.

Escala de serviço salva.

Gerando escala Tipo: Seg. a Sex
OBS: Nesse tipo de escala os campos dia de folga e domingo de folga não precisaram ser preenchidos.
1 – Selecione o tipo da Seg a Sex para os colaboradores:

2 – Depois de preenchido os campos clique em GERAR ESCALA:

3 – Depois da escala gerada clique em GRAVAR:

Escala de serviço salva.

Gerando escala Tipo: Seg a Sáb
OBS: Nesse tipo de escala os campos dia de folga e domingo de folga não precisaram ser preenchidos.
1 – Selecione o tipo da escala Seg a Sáb para os colaboradores:

2 -Depois clique em GERAR ESCALA:

3 – Depois de gerada clique em GRAVAR:

Escala salva com sucesso:

Gerando escala Tipo: 12×36
Observações:
- Nesse tipo de escala o campo Domingo Folga não precisa ser preenchido.
- O campo Dia Folga precisa ser preenchido.
- O Dia Folga não é fixo, a folga só será concedida uma vez dentro do mês.
1 – Selecione o tipo de escala 12×36.

2 – Depois preencha o Dia Folga (a folga será concedida no primeiro dia da semana dentro do período selecionado) e clique em GERAR:

OBS: É possível personalizar a escala do colaborador clicando sobre o dia desejado e selecionar outra opção:

OBS: Depois de personalizar a escala não é necessário clicar novamente em “Gerar Escala” pois isso irá reseta a escala e toda a personalização será perdida.
3 – Clique em Gravar:

Escala salva com sucesso.

É possível mesclar todos os tipos de escala de serviço, respeitando sempre as regras de criação de cada tipo escala.

Obs: é possível aplicar o tipo de escala de forma dinâmica utilizando a função que podemos ver na imagem a baixo:
Selecionar: Seleciona todos os colaboradores da escala
Aplicar selecionados: Aplica o tipo de escala para todos os colaboradores selecionados.
Escala Feriado: Cria uma escala de feriado somente com os colaboradores selecionados.
Aqui está um fluxograma de todo o processo visto acima:

